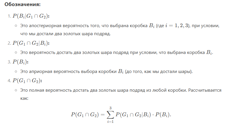
-
Сейчас на странице Всего пользователей: 10 (0 пользователей, 10 гостей)
123
332 пользователя проголосовало
У вас нет прав на голосование в этом опросе, или на просмотр результатов опроса. Пожалуйста, войдите или зарегистрируйтесь для голосования в опросе.
